반응형
그러면 이제 DC 모터를 동작시켜 보도록 하자!
내가 동작시킬 모터는 아래와 같다.

모터를 동작시키기 위해서는 모터를 돌릴수 있는 전류를 공급해 주어야 한다.
하지만, TC237 개발 보드에서 바로 PWM을 준다고 해서 전류를 그만큼 공급할수가 없다.
따라서 모터 드라이브가 필요하다.
Motor Driver 와 DC Motor Spec 대해서 정리해 보도록 하자!
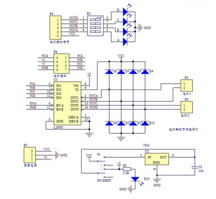
우선 Motor Driver는 L298N 을 구매하였다.

'스텝모터 드라이버 보드로 L298N IC가 장착된 듀얼 H-브리지 모터 드라이버 모듈로
2개의 DC 또는 스테핑 모터 제어가 가능하다' 라고 설명이 되어 있다.
회로도는 아래와 같다.
나중에 추가적으로 분석해 보도록 하자!

Spec은 아래와 같다.

이제 DC 모터 스펙을 보도록 하자!
모터의 이름은 FIT0450으로 엔코더가 장착된 모터이다.
엔코더는 추후, 정확한 제어를 하기위해 필요한 장치이다.
해당 Spec은 아래 링크를 참고하자!
https://wiki.dfrobot.com/Micro_DC_Motor_with_Encoder-SJ01_SKU__FIT0450

여기서 중요한 점은 모터가 한바퀴 돌때, 엔코더는 120번 돈다는 점이다.
또한 모터 동작 Voltage가 4.5~7.5V 정도가 된다는 것을 알 수 있다.
핀 구성은 아래와 같다.

이제 이 Spec을 기반으로 모터, 모터드라이버, MCU를 연결 해 보도록 하자!
반응형
'Embedded SW > [Infineon] Embedded SW Project' 카테고리의 다른 글
| [Infineon] 16. Aurix (TC23x)를 이용한 UART 기능 설계 (0) | 2021.06.12 |
|---|---|
| [Infineon] 15. Aurix (TC23x)를 이용한 DC 모터 동작 수행 1 (L298N, FIT0450) (0) | 2021.06.12 |
| [Infineon] 13. Aurix (TC23x) Clock Setting (0) | 2021.05.28 |
| [Infineon] 12. Aurix (TC23x) GTM TOM을 이용한 PWM 출력 (3) | 2021.05.27 |
| [Infineon] 11. Aurix (TC23x) TFT를 이용한 디버깅 환경 구축 (0) | 2021.05.25 |
댓글