잠시 CAN 구현에 앞서서,
지금 CAN을 동작시키기 위한 측정 환경 및 장비를
간단하게 설명해 보도록 하겠습니다.
그전에 아래 글들을 미리 읽고 오시면 좋을 것 같습니다.
1) CAN이란 무엇인가?
https://embeddedchallenge.tistory.com/57
2) CAN의 CAN Controller/Transceiver 전압 레벨 (High Speed CAN)
https://embeddedchallenge.tistory.com/59
3) CAN 정보전달 방식
https://embeddedchallenge.tistory.com/60
4) CAN Frame 분석
https://embeddedchallenge.tistory.com/61
5) CAN Arbitration
https://embeddedchallenge.tistory.com/62
6) CAN 구현 및 동작 수행 1편 (TC275 MCU 예제코드 포팅)
https://embeddedchallenge.tistory.com/450
CAN은 제어기사이에서 통신을 하기 위한 통신기법이라고 말씀드렸습니다.
우선 제가 CAN을 구현하는 환경은 아래 그림과 같습니다.

저는 TC275보드 2개를 구매하였습니다.
그리고 2개의 ECU를 이용하여 CAN을 통해 제어기끼리
정보를 전달해 볼 것입니다.
조금더 구조화시켜 그림을
그리면 아래와 같습니다.

ECU1에서 ECU2로 CAN라인을 통해 정보를 전달(Tx)하고
ECU2에서 보낸 정보를 ECU1에서 수신(Rx)할 것입니다.
이러한 동작이 CAN_H/CAN_L 라인을 통해서 이루어 집니다.
그런데 이렇게 오고가는 신호를 계측해야 합니다.
오실로스코프를 이용해서도 계측이 가능하지만
집에서 개발을 수행하는 것이기 때문에
저는 Logic Analyzer(Saleae)를 이용하여 계측할 것입니다.
Logic Analyzer에 대한 설치및 구매 방법은
아래 글을 참고해 보시길 바랍니다.
https://embeddedchallenge.tistory.com/239
Logic analyzer 사용법 (saleae 로직 분석기 사용법 정리)
안녕하세요. 오늘도 잠시 쉬어가는 시간을 가져가도록 하겠습니다. 오늘은 Logic Analyzer를 사용법을 알아보는 시간을 가지도록 하겠습니다. MCU를 개발하는데 있어서, Logic Analyzer는 꼭 필요한 필수
embeddedchallenge.tistory.com
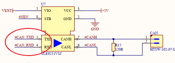
그러면 저는 이제 CAN의 어느 부분을 찍어서 계측할 것인가?
바로 요기 노랑색 부분을 계측할 것입니다.

이 부분은 ECU1의 MCU단으로
회로도의 아래 부분에 해당합니다.

그러면 이제 Logic Analyzer를 한번 연결시켜보도록 하겠습니다.

위와 같이 1)을 누르시고
2)의 + 부분을 누르시면
계측할수 있는 주변기기 환경이 나오게 됩니다.
저는 CAN을 선택하도록 하겠습니다.
그리고 저는 CAN의 Baud Rate을 500Kbps로 설정하였습니다.
보통 이 대역을 많이 사용합니다.

그러면 이제 실행 버튼을 눌러서 동작을 시켜 보도록 하겠습니다.

프레임이 잘 나가고 있는 것을 확인 할 수 있습니다.
집에서 개발하실때
Logic Analyzer를 사용하시면 정말
저렴하게 개발하실 수 있습니다.
지금 저는 정품을 사용하지만
싼것도 나름 쓸모가 있기 때문에
한번 구매하여 사용해 보시면 좋을 것 같습니다.
이제 CAN을 동작시키기 위한
개발환경 및 계측장비에 대해서 어느정도 정리가 되었습니다.
이제 1편에서 포팅한 SW를 한번 분석해 보도록 하겠습니다.
이건 다음 장에서 글을 써보도록 하겠습니다.
'Embedded SW > Embedded SW Introduction' 카테고리의 다른 글
| CAN 구현 및 동작 수행 4편 (ECU 2개를 이용한 Tx, Rx) (0) | 2022.09.14 |
|---|---|
| CAN 구현 및 동작 수행 3편 (CAN 초기화 코드 분석) (0) | 2022.09.14 |
| CAN 구현 및 동작 수행 1편 (TC275 MCU 예제코드 포팅) (1) | 2022.09.13 |
| SPI를 설계할때 꼭 알아야할 핵심 사항 정리(TC275 MCU) (0) | 2022.09.12 |
| SPI 예제 코드를 포팅, 동작 확인 2편 (T275 인피니언 MCU) (0) | 2022.09.12 |
댓글